Aarhus Universitets segl

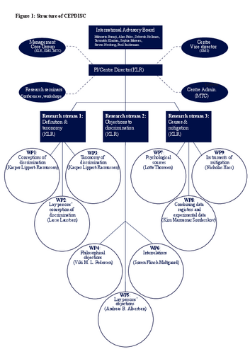
Organisering

CEPDISC er organiseret i tre forskningsstrømme/reseach streams (RS), der hver især er dedikeret til at realisere et af centrets tre mål. CEPDISCs ni arbejdspakker/work packages (WP'er) bidrager hver især til at nå vigtige delmål i forhold til hvert af de tre hovedforskningsmål.

WP'er er arbejdskollektiver, og deres medlemmer organiserer deres arbejde på den måde, der er bedst egnet i forhold til den forskning der bedrives. Hver WP er under ledelse af en WP-leder. WP'erne arbejder sammen i og på tværs af forskningsstrømme.